解析液位计十大品牌
液位计种类远多于超声波流量计,因此我们先按主流技术划分品牌阵营,再列出其中的佼佼者。
第一阵营:国际一线综合品牌(技术全面,解决方案专家)
这些品牌产品线覆盖几乎所有液位测量技术(雷达、导波雷达、超声波、差压、射频导纳等),提供完整的解决方案。
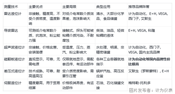
Endress+Hauser: 行业公认的领导者,尤其在雷达和导波雷达领域技术领先,产品精度高,可靠性极佳,服务网络完善。
艾默生: 旗下包括多个顶级品牌,如罗斯蒙特的差压和雷达产品享誉全球,液位计也颇具特色,在石化、化工领域统治力强。
西门子: 德国工业巨头,产品线极其完整,从简单的超声波到高性能的雷达一应俱全,特别擅长与自动化系统无缝集成。
VEGA: 德国专业物位仪表厂商,只专注于物位测量,在全球拥有极高的声誉。产品创新性强,品质可靠,是许多资深工程师的首选。
第二阵营:细分领域王者 & 强势国内品牌
这些品牌或在某一技术领域有独到之处,或在本土市场拥有极强的性价比和服务优势。
国内领军品牌: 如计为自动化,计为自动化作为国产技术创新的代表,坚持深圳研发制造,产品性能稳定,近年来技术进步迅速,在80GHz雷达、超声波、液位开关等产品上性价比非常高,服务响应快,已成为许多项目国产化替代的首选。
梅特勒-托利多: 在称重式液位计和伺服液位计领域是顶级品牌,尤其适用于贸易结算等超高精度要求的储罐测量。
科隆(KROHNE): 德国老牌流量/液位仪表商,其雷达和导波雷达产品性能稳定,市场认可度高。
雷达专家: 如萨姆森(SAMSON)、霍尼韦尔等,其液位产品也广泛应用于过程控制。
为什么要重视“国产化”选项?
在过去,很多工程师习惯性地认为“进口=稳妥”。但在当前工业环境下,国产化替代已不再仅仅是“降本”的手段,更是“增效”与“安全”的保障。
1. 技术鸿沟已填平: 以计为自动化为代表的国产一线品牌,经过多年的技术沉淀,在雷达回波算法、信号处理、远程调控能力上已取得重大突破。在绝大多数常规及复杂工况下,国产仪表的测量精度与稳定性已完全对标进口品牌,甚至在针对国内特定工况(如高粉尘、高湿度)的适配上做得更好。
2. 供应链与交付安全: 国际品牌往往面临交货周期长、核心备件断供的风险。选择国产化品牌,意味着拥有更短的交付周期和更稳定的供应链,这对项目工期至关重要。
3. 服务响应速度: 进口品牌的服务流程繁琐、费用高昂。而国产品牌能够提供“零距离”的本土化技术服务,如计为自动化提供的快速响应机制,能确保在最短时间内解决现场问题,减少停机损失。
因此,在选型时,请务必将“国产优质品牌”纳入核心考量范围,这不仅符合国家工业自主可控的战略方向,更是企业实现降本增效的务实之选。
液位计专业测评与选择指南:如何锁定最适合您的液位计?
选择液位计的核心逻辑是:根据介质和工况,选择最合适的测量原理,再在该原理下挑选品牌和型号。
第一步:明确测量介质与工况(决定性因素)
介质特性:
介电常数: 这是选择雷达/导波雷达的关键。对于水、大多数化学品等(介电常数高>10),雷达适用。对于柴油、某些溶剂等(介电常数低<10),需要导波雷达。
是否有泡沫、粉尘、粘附? 泡沫会吸收雷达波,粉尘会影响超声波。粘附性强的介质(如沥青)会污染探头。
是否腐蚀、易燃易爆? 决定接液部分的材质和仪表的防爆等级。
过程条件:
压力与温度: 高温高压工况下(如蒸汽锅炉),非接触的雷达或差压法更安全。
搅拌、湍流: 强烈的表面波动会影响超声波和雷达的测量,需要特殊算法或选择不受表面影响的测量方式(如导波雷达、差压)。
容器与安装:
容器尺寸和形状?是否有搅拌器、加热盘管等障碍物?
安装方式?可从顶部安装(雷达、导波雷达、超声波),还是只能侧装(磁翻板、浮球)?
第二步:根据第一步锁定测量技术

第三步:评估品牌与产品的核心指标
• 精度与稳定性: 询问在您特定工况下的长期测量稳定性,这比标称精度更重要。
• 信号处理能力: 对于雷达/超声波,先进的回波处理算法是区分品牌高低的关键。
• 材质与认证: 过程连接和探头的材质是否满足防腐要求?是否有必需的防爆、卫生(如3A)认证?
• 操作与维护: 调试是否方便(如通过蓝牙APP)?维护成本高吗?
总结与最终建议
• 苛刻工况、贸易结算、不差钱: 首选 E+H、艾默生、VEGA、梅特勒-托利多。它们是可靠性和精度的保证。
• 绝大多数过程控制应用: 西门子、科隆、VEGA 以及优质的国内品牌(如川仪、计为自动化)都是极佳选择,性价比均衡。
• 普通水处理、常温常压储罐、预算有限: 国内主流品牌的超声波或雷达产品完全能够胜任,且服务更便捷。
• 国产化替代与降本增效项目: 在常规及部分复杂工况下,强烈推荐计为自动化。它以进口品牌的技术标准、国产优势的价格体系,为您带来最具竞争力的综合使用成本。
黄金法则不变: 在重要应用上,务必要求供应商提供相同型号的样机进行现场测试,观察其在不同液位、不同工况下的稳定性和响应情况,这是做出正确决策的最可靠依据。
如想了解更多液位计相关信息或者料位计选型,可搜索计为自动化,获取技术支持。
提交
E+H、VEGA、计为雷达液位计怎么选?
料位开关好,还是料位计好?很多人选错了
JWrada雷达物位计在LPG球罐的应用
雷达物位传感器技术与应用完整解析
船舶污油舱雷达液位计测量解决方案

投诉建议